Classification

Introduction

Les plante sont classé d’après leurs morphologie, leurs adn (tout récemment),…on appelle ça la taxonomie

sources

Explication du shéma

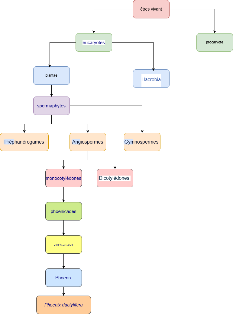
Comme base on a un system principale hiérarchique constitué de 8 catégorie 1.Domaine, 2.Règne, 3.Embranchement, 4.Sous embranchement, 5.Classe, 6.Ordre, 7.Famille, 8.Genre et l'Espèce

shéma

exemple

dans cette exemple on représente les principaux cran de classification (si on peut dire ça comme ça) pour le palmier dattier (Phoenix dactylifera). Eucaryotes c'est comme nos céllules et comme celles des plantes. Plantae c'est toutes les plantes. Spermaphytes qui a des organes de reproduction qui peut produires de graines. Angiospermes qui font d'abord des fleurs et ensuite leurs graine/fruits. Monocotylédones c'est que la fleurs n'a qu'un cotilédon.

shéma-de-l-exemple +infos/sources